成都多地调整为中高风险区/成都升级为中风险地区

成都市金牛区属于什么风险

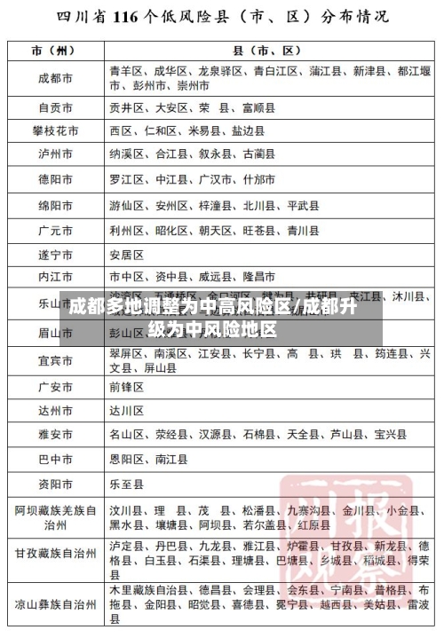
〖壹〗、低风险区定义:根据成都市风险区域划分标准,未被列入中、高风险区的行政区域自动划定为低风险区。近来金牛区仅上述20个区域为中高风险 ,其余辖区均属于低风险区,居民可正常活动,但需遵守常态化防控措施 ,如佩戴口罩 、配合体温检测等。风险提示:风险等级可能随疫情动态调整,建议通过“成都发布”或属地社区公告获取最新信息 。

成都多地调整为中高风险区/成都升级为中风险地区-第1张图片

〖贰〗、中风险区(10个):金牛区除中、高风险区以外的其他区域为低风险区。

成都多地调整为中高风险区/成都升级为中风险地区-第2张图片

〖叁〗 、成都市锦江区其他区域风险等级不变。金牛区 自2022年11月16日起,营门口街道银沙正街33号院1栋的风险等级由高风险区调整为低风险区 。自2022年11月17日起 ,营门口街道交大路100号银桂桥社区1栋2单元的风险等级由高风险区调整为低风险区。成都市金牛区其他区域风险等级不变。

成都多地调整为中高风险区/成都升级为中风险地区-第3张图片

〖肆〗、根据广州市卫疾控中心规定,对有中风险地区旅居史的来(返)穗人员实施“居家隔离14天” 。近来四川省的中风险区为成都市金牛区营门口街道顶峰水岸汇景小区(一期、二期),若从该小区出发前往广州 ,需进行14天居家隔离,且需满足单人单户 、不能外出的要求。

〖伍〗、高风险区降为低风险区:自2022年11月16日起,将金泉街道近郊民居49栋2单元的风险等级由高风险区调整为低风险区。其他区域:成都市金牛区其他区域风险等级不变 。

〖陆〗、这三个中风险地区分别为四川省成都市金牛区 还有四川省成华区  ,最后一个是成都市锦江区 ,除这三个地区以外,全省各市均为低风险地区 。新冠疫情在全球蔓延还在持续,尽管全球的科学事业 在不断的权利抗议 ,但未来的疫情会怎样,发展还是难以预料的 。

...锦江区首创娇子1号小区解封,降为低风险地区

自2021年11月17日起,成都市成华区华府沙河小区 、锦江区首创娇子1号小区由中风险地区调整为低风险地区 ,相关封控区、管控区全部解除圈层管理,但解封不等于解防,仍需做好个人防护 。调整风险等级的依据:截至11月17日 ,成华区华府沙河小区、锦江区首创娇子1号小区已连续14天无新增本土确诊病例 。

锦江区(2个):首创娇子1号小区 、蓝光·凯丽香江小区。郫都区(2个):犀浦天璟荟小区 、西郡兰庭小区B区。成华区(2个):华府沙河小区、兴元华盛二期 。金牛区(1个):顶峰水岸汇景小区(一期、二期,11月16日已解封,但风险等级调整可能滞后)。高新区(2个):保利百合花园小区 、香榭世界三期小区。

成都市锦江区两个小区封闭管理 2021年11月3日 ,锦江区新型冠状病毒肺炎疫情防控指挥部发布最新通知,将成都市锦江区首创娇子1号小区的风险等级由低风险调整为中风险 。另外,从11月4日起 ,将成都市锦江区蓝光;凯丽香江小区的风险等级由低风险调整为中风险 ,而锦江其他区域低风险等级不变。

成都多地调整为中高风险区,近来中高风险区疫情排查工作进展如何?_百度...

〖壹〗、成都多地调整为中高风险区,又有一省区中了新冠的标。那么如今对于中高风险地区的疫情排查工作应该如何进展?随着现在疫情已经肆虐两三年了,世界各地频频出现疫情 ,闹得人心慌慌 。而对于中国来说,政府对于疫情工作的排查是非常不错的,我们提倡不可放过任何一个。其实只要国外的疫情不结束 ,就不能说国内是完全安全。

〖贰〗、我国疫情已经得到了有效控制,但是仍然呈现出点状零星分布的特点,因此根据不同的新冠肺炎疫情传播速度以及传播情况采取不同的防控措施也是必不可少的一件事 ,成都市锦江区新型冠状肺炎病毒疫情防控指挥部研究决定,自2022年9月6日期将锦江区部分区域风险等级调整,事情发生之后在网络上引发网友热议 。

〖叁〗 、精准管控新冠肺炎疫情联防联控机制和省市专家综合评估的要求 ,成都市成华区新冠肺炎疫情防控指挥部研究决定:自2021年11月9日起, 成都市成华区科技东园西区风险等级将由中风险区调整为高风险区。 成都、成华区其他地区风险等级不变。

〖肆〗、高风险地区(1个):成华区理工东苑西区 。中风险地区(12个):锦江区(2个):首创娇子1号小区 、蓝光·凯丽香江小区 。郫都区(2个):犀浦天璟荟小区、西郡兰庭小区B区。成华区(2个):华府沙河小区、兴元华盛二期。

成都共划定高风险区9个、中风险区10个,当地市民的生活会受到哪些影响...

〖壹〗、成都共划定高风险区9个 、中风险区10个,当地市民的生活 ,会因为疫情出现 ,以及风险地区划定,受到一定程度影响 。划定风险地区群众,工作 、生活和出行 ,都会受到影响。因为疫情防控需要,可能还需要居家隔离管控,并参加多轮核酸检测。新冠疫情出现区域 ,被划定为风险区域后,人们的工作、生活,也就会因此被打乱 。

〖贰〗、近来成都高新南区 、锦江区、青羊区、金牛区 、武侯区、成华区、双流区 、龙泉驿区、新都区 , 9区仍处于严格管控社会流动状态,所有市民必须严格居家,除就近购买必备生活物资外 ,不可外出。

〖叁〗、如果自己不上班的话,很有可能也要面临着车贷 、房贷的催款,对于一些年轻人来说 ,就会觉得在家里面待着是十分的愁人的。因为自己没有收入 ,所以对于自己来说也是一个比较大的打击 。并且这对于很多的居民来说,也会产生心理上面的冲击。

〖肆〗、全区全面加强社会面管控以来,在全区广大市民群众的共同努力之下 ,疫情社会面传播风险已经得到有效控制,对高风险区域的人员实行足不出户上门服务管控措施,桃溪社区高中风险以外的小区居民 ,原则上居家人不出区,错峰取物。

四川成都是什么风险等级

近来(以提供信息时间为基准)出入成都的规定如下:返蓉规定低风险地区人员:健康码为绿色无需隔离 。中高风险地区人员:对14天内有疫情发生所在县(市、区)旅居史的来返人员,进行社区排查和交通关口排查 ,要求提供48小时内核酸检测阴性报告,不能提供报告的应在24小时内就近完成核酸检测。

A类地区:疫情输入风险高的地市(如直辖市 、省会城市 、地级市)。B类地区:除A类地区外,有本土疫情发生的省外其他地市 。非A、B类地区:无本土疫情发生的地区 。AB类地区人员来蓉隔离要求 A类地区人员:需按要求提前报备 ,部分人员需隔离(具体隔离政策需根据出发地风险等级和成都最新规定确认)。

截至11月2日24时,成都市金牛区营门口街道顶峰水岸汇景小区(一期、二期)被调整为中风险区,四川省其余地区均为低风险区。

成都多地划分为中高风险地区 ,高风险区实行“足不出户 、上门服务 ”等管控措施 ,中风险区实行“足不出区、错峰取物”等管控措施 。

相关推荐

  • 开挂辅助工具“微乐三代二外卦神器下载安装”(透视挂)辅助下载教程

    开挂辅助工具“微乐三代二外卦神器下载安装”(透视挂)辅助下载教程

    您好:微乐三代二外卦神器下载安装,软件加客服确实是有挂的,很多玩家在这款游戏中打牌都会发现很多用户的牌特别好,总是好牌,而且好像能看到其他人的牌一样。所以很多小伙伴就怀疑这款游戏是不是有挂,实际上这款游戏确实是有挂的,添加客服安装软件.1、起手看牌2、随意选牌3、控制牌型4、注明,就是全场,公司软件防封号、防检测、 正版软件、非诚勿...

    2026/04/19
  • 助赢神器“微乐陕西麻将免费开挂神器”(免费)开挂辅助教学(最新辅助开挂教程)

    助赢神器“微乐陕西麻将免费开挂神器”(免费)开挂辅助教学(最新辅助开挂教程)

    微乐陕西麻将免费开挂神器是一款可以让一直输的玩家,快速成为一个“必胜”的ai辅助神器,有需要的用户可以加我QQ客户群下载使用。德扑之星辅助可以一键让你轻松成为“必赢”。其操作方式十分简单,打开这个应用便可以自定义微乐陕西麻将免费开挂神器系统规律,只需要输入自己想要的开挂功能,一键便可以生成出微乐陕西麻将免费开挂神器专用辅助器,不管你是想分享给你好友或者...

    2026/04/19
  • 2026首发辅助“旺旺福建麻将万能开挂神器”开挂辅助详细步骤

    2026首发辅助“旺旺福建麻将万能开挂神器”开挂辅助详细步骤

    旺旺福建麻将万能开挂神器软件是一款专为微乐游戏设计的辅助工具,需要的玩家加上面群让师傅发给你教程,教你下载!旨在帮助玩家提高游戏胜率。该资源包含安装重点文档、必下文件、更新提示以及apk安装包等文件。【辅助内容概述】该辅助工具通过自定义微乐小程序系统规律,为玩家提供强大的开挂功能,用户只需简单操作,即可一键生成微乐小程序专用辅助器。软件界面简洁明了,操...

    2026/04/19
  • 真实辅助“微信小程序微乐麻将开挂方法”开挂(透视)辅助教程

    真实辅助“微信小程序微乐麻将开挂方法”开挂(透视)辅助教程

    1、微信小程序微乐麻将开挂方法软件助手是一款功能更加强大的软件!无需打开直接添加: 2、自动连接,用户只要开启软件,就会全程后台自动连接程序,无需用户时时盯着软件。 3、安全保障,使用这款软件的用户可以非常安心,绝对没有被封的危险存在。 4、快速稳定,使用这款软件的用户肯定是土豪。安卓定制版和苹果定制版,一年不...

    2026/04/19
  • 英歌石疫情/英歌石几点闭园

    英歌石疫情/英歌石几点闭园

    大连英歌石植物园要被拆了么大连英歌石植物园近来并没有被拆除的计划。以下是对此问题的详细解位置与背景大连英歌石植物园位于中国辽宁省大连市甘井子区,是一个综合性的植物园。功能与价值该植物园不仅是重要的城市绿肺,还拥有丰富的植物种类,为科研教学提供了重要基地。同时,它也是市民休闲娱乐的好去处,承载着科普教育和旅游观光的双重功能。大连英歌石植物园拆迁的原因主要...

    2026/04/19
  • 必看教程“埋雷红包控制尾数软件下载”详细开挂玩法

    必看教程“埋雷红包控制尾数软件下载”详细开挂玩法

    埋雷红包控制尾数软件下载是一款可以让一直输的玩家,快速成为一个“必胜”的ai辅助神器,有需要的用户可以加我QQ客户群下载使用。德扑之星辅助可以一键让你轻松成为“必赢”。其操作方式十分简单,打开这个应用便可以自定义埋雷红包控制尾数软件下载系统规律,只需要输入自己想要的开挂功能,一键便可以生成出埋雷红包控制尾数软件下载专用辅助器,不管你是想分享给你好友或者...

    2026/04/19
  • 【丰满区疫情,丰满区疫情最新消息】

    【丰满区疫情,丰满区疫情最新消息】

    吉林省疫情封城时间吉林舒兰因出现本地新冠肺炎疫情,采取了严格的防控措施,包括限制人员和车辆通行、封闭管理社区和村屯等,这些措施可被视为“封城”级别的防控行动。疫情发展情况5月7日,舒兰市确诊1例新冠肺炎本土病例。5月9日,新增新冠肺炎本土确诊病例11例。5月10日,吉林省将舒兰市风险等级由中风险调整为高风险。长春疫情封城起止时间为2022年3月11日至5...

    2026/04/19
  • 【肺炎疫情城市排名,全国肺炎疫情城市排名】

    【肺炎疫情城市排名,全国肺炎疫情城市排名】

    全国疫情比较多前五个城市?〖壹〗、中国最新的城市新冠疫情最为严重的前三位,非广州、重庆、北京莫属。广州市。11月22日,广州市新增本土确诊722例,新增本土无症状感染者7735例。近半个月来,广州疫情居高不下,广州卫健委也在疫情防控发布会上坦言到广州正面临着防疫三年来,最复杂、最严峻的疫情。广州本轮疫情最严重的地方,在海珠区,那里,有非常多的城中村。〖贰〗...

  • 北京新增5例本土确诊4例无症状/北京新增4例无症状感染者轨迹

    北京新增5例本土确诊4例无症状/北京新增4例无症状感染者轨迹

    北京14日新增本土“25+38”,均与天堂超市酒吧关联月14日0时至24时,北京新增25例本土确诊病例和38例无症状感染者,均与天堂超市酒吧(工体西路6号)关联。具体情况如下:确诊病例:东城区:2例,现住本司胡同、东堂子胡同,均为涉天堂超市酒吧相关人员。西城区:1例,现住天宁寺北里,曾到访天堂超市酒吧。疫情背景:6月9日至14日15时,北京市累计报告287...

  • 独家脚本实测“哈灵麻将开挂免费教程”科技辅助神器手机版教程

    独家脚本实测“哈灵麻将开挂免费教程”科技辅助神器手机版教程

    微乐辅助ai黑科技系统规律教程开挂技巧1、操作简单,容易上手;2、效果必胜,一键必赢;3、轻松取胜教程必备,快捷又方便独家脚本实测“哈灵麻将开挂免费教程”科技辅助神器手机版教程更多开挂安装加客服1、一款绝对能够让你火爆辅助神器app,可以将微乐小程序插件进行任意的修改;2、哈灵麻...

    2026/04/19
返回顶部