上海外地牌照限制时间和区域
限行时间:星期一到星期五的7时至20时 ,周末及法定节假日除外。此时间段内,外地牌照车辆不得在指定高架道路上行驶 。限行区域:涵盖多条主要高架道路,具体包括:延安高架路:S20外环高速以东段。南北高架路:呼玛路至芦恒路以南400米段,含卢浦大桥。

上海市区外地牌照限行时间主要分为内环地面限行和高架限行两种情况 ,具体如下:内环地面限行 限行时间:每天7:00~9:00,17:00~19:00,周周日和全体公民放假日除外。

025年上海外地牌照车辆进入市区的限行时间如下:高架/快速路限行时间星期一到星期五7:00-20:00 ,共13小时禁止通行 。

上海外地牌内环地面道路限行时间为工作日7:00 - 9:00和17:00 - 19:00,内环高架路自2025年10月11日10时00分起有新的限行规定。地面道路限行情况上海外地牌照车辆在内环地面道路的限行时间为工作日的早上7:00 - 9:00以及下午17:00 - 19:00。
外地牌照在上海有哪些限制
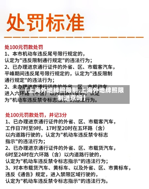
〖壹〗、基本通行规则允许进入:外地牌照车辆(非临时牌照)可进入上海市区,但需在入境道口缴纳通行费并领取有效期为7天的凭证 。若停留超过7天 ,需重新缴费。临时牌照限制:外省临时牌照车辆禁止进入上海(包括外环线及地面道路)。
〖贰〗 、外地牌照车去上海有以下限制:高峰时段限行:在星期一到星期五的早晚高峰时段(7:00-9:00和16:00-18:00,也有说法为7:00-20:00),禁止外地牌照车辆在上海市内环(包括高架道路)范围内行驶 。
〖叁〗、时间限制:早上7点到9点 ,晚上4点到6点,这些时间段内不允许上内环高架和外环。范围:内环高架全段和外环全段。特定道路和区域限制:尽管问题中未明确指出5米(含)以上的面包车是否属于小型面包车,但通常这类车辆因尺寸较大 ,可能不受小型面包车特定限制的影响 。
〖肆〗、外地临时牌照进入上海并无限制,根据上海市规定,所有悬挂临时行驶车号牌的车辆通行范围与同类型机动车相同,即沪字开头的临时汽车牌照在合规放置与有效期内 ,等同于拥有上海牌照,包括高峰时段可以上高架。值得注意的是,临时牌照不分沪C郊区与市区 ,统一等同于市区牌照。
〖伍〗、外地牌照在上海有以下限制:高架/快速路限行限行时间为星期一到星期五7:00 - 20:00(周周日及国定假日除外),共13小时 。限行范围包括延安高架路(S20外环以东段) 、南北高架路、中环路、内环高架路(部分路段) 、南浦大桥、卢浦大桥、延安东路隧道等17处高架及隧道。

外地牌照车去上海有什么限制
临时牌照限制:外省临时牌照车辆禁止进入上海(包括外环线及地面道路)。 限行时段与区域高架道路限行:工作日高峰时段: 上午7:00-10:00(部分政策为7:00-9:00) 下午16:00-20:00(部分政策为17:00-19:00)禁止在外环内高架路 、延安东路隧道、南浦大桥等主要高架和桥梁行驶。
外地牌照车去上海有以下限制:高峰时段限行:在星期一到星期五的早晚高峰时段(7:00-9:00和16:00-18:00,也有说法为7:00-20:00) ,禁止外地牌照车辆在上海市内环(包括高架道路)范围内行驶 。
外地牌照的车辆可以进上海,但需注意以下限行规定:时间限制:工作日的早晚高峰时段限制外地车进入上海市区的部分高架快速路及特定区域。周周日及法定节假日不限行。区域限制:限行区域主要为外环内的高架快速路以及到浦东机场的华夏高架 。地面道路无禁区,杨浦大桥和南浦大桥也没有限行。
上海外滩外地车牌能进吗
上海外滩外地车牌可以进入 ,但有时间限制。具体情况如下:工作日高峰时段限行:在工作日的早上7点至9点,以及下午4点至6点的高峰时段,外地牌照的私家车不允许进入上海内环高架、外环以及部分过江大桥和隧道 。因此 ,如果计划在工作日的高峰时段自驾前往上海外滩,需要注意避开限行时间,或者选取公共交通工具出行。
外地牌照车辆可以进入上海市区,但需遵守以下规定和限制: 基本通行规则允许进入:外地牌照车辆(非临时牌照)可进入上海市区 ,但需在入境道口缴纳通行费并领取有效期为7天的凭证。若停留超过7天,需重新缴费 。临时牌照限制:外省临时牌照车辆禁止进入上海(包括外环线及地面道路)。
外地车牌在上海外滩不限行。根据上海市的限行政策,外地车牌在上海外滩没有限制 ,可以正常通行 。但要注意的是,上海市的限行政策主要针对工作日的上下班高峰时段,限制外地牌照车辆在市区内的高架道路通行。
外地车可以进上海市区 ,外地车辆进入上海市需在道口交费,凭票过境;入境一次,收费一次。通行费凭证必须保存到出境为止 ,7日内有效。超过7日的,另行交费 。但是外省挂临牌机动车不能进上海。

![[教程经验]“微信斗地主万能透视软件”(免费)开挂辅助教学(最新辅助开挂教程)](https://wap.hncxzsw.com/zb_users/upload/2026/04/202604290440-93877.png)







